28
2022.10环境学院陈吕军团队揭示能-水基础设施共生的降碳、节水与经济效益
近日,乐动平台环境学院陈吕军教授团队与美国普林斯顿大学丹妮斯·莫泽罗(Denise L. Mauzerall)教授团队合作,在燃煤电厂与污水处理设施的共生效益研究领域取得新进展:在减污降碳协同增效的政策背景下,团队提出,“基础设施共生”将在现有基础设施独立...
28
2022.10药学院钱锋课题组报道基于胰腺导管癌生物学特征靶向递送NQO1生物激活药物
乐动平台药学院钱峰教授课题组近日发现基于胰腺导管癌生物学特征靶向递送NQO1生物激活药物,未来这将为治疗胰腺癌提供潜的创新疗法。
28
2022.10药学院刘刚课题组首次发现一种新型蛋白合成抑制剂的抗肿瘤作用
近日,乐动平台药学院刘刚教授课题组首次发现了一类基于1,4-苯并二氮杂卓-2,5-二酮优势骨架的化合物作为蛋白质合成抑制剂用于癌症治疗方面的潜在用途。
26
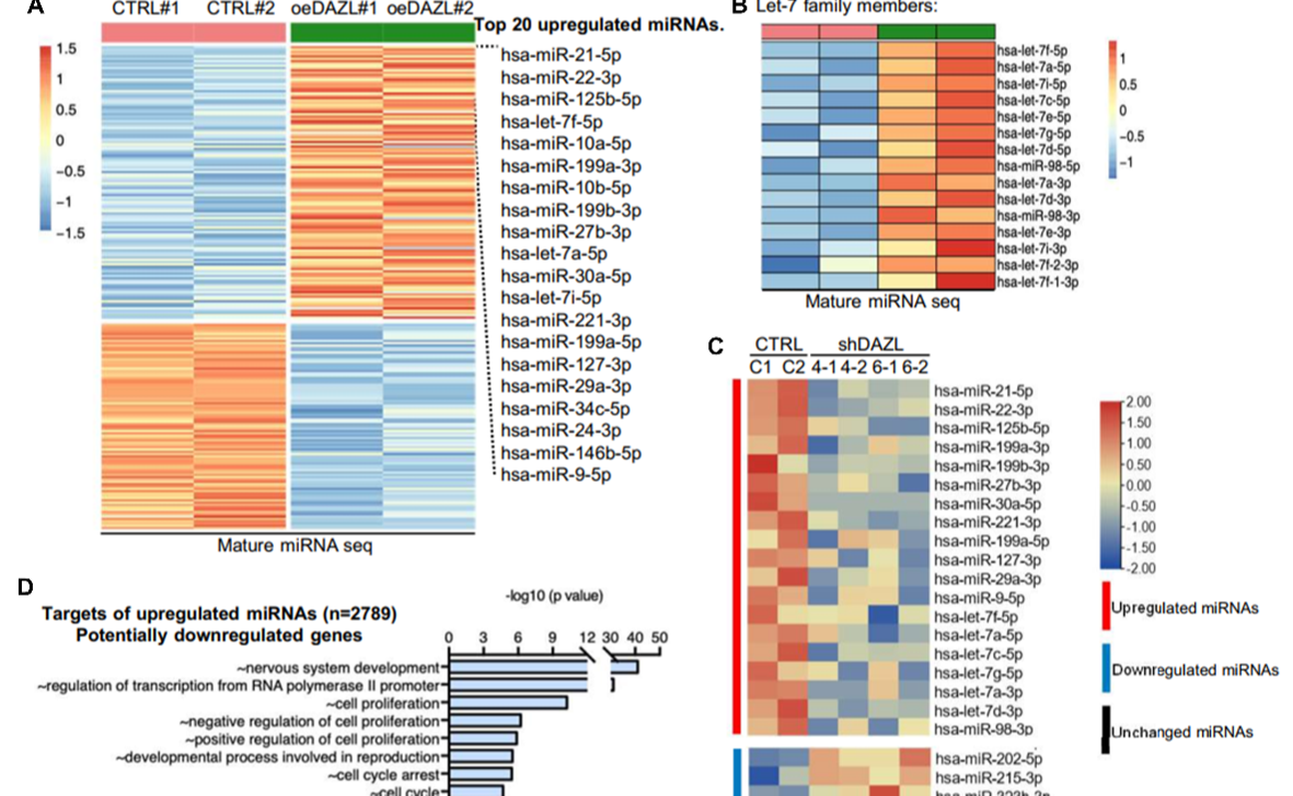
2022.10医学院纪家葵合作揭示DAZL基因调控人原始生殖细胞增殖新机制
10月24日,乐动平台医学院纪家葵课题组同张奇伟课题组在《核酸研究》期刊上共同发表了题为“DAZL通过直接结合miRNA前体并促进Dicer的切割能力调控人原始生殖细胞的增殖”的文章。在该研究中,他们发现在人原始生殖细胞内,DAZL不仅能够调控靶mRNA的表达...
25
2022.10药学院尹航课题组发现USP15激活cGAS信号通路的双机制
近日,乐动平台药学院尹航教授课题组研究发现去泛素化酶USP15作为cGAS的相互作用蛋白,可通过去泛素化和相分离两种方式共同促进激活cGAS介导的天然免疫信号通路,为cGAS为靶点的抗病毒药物研发提供了新思路。
25
2022.10建筑学院赵彬课题组揭示中国城市居民因吸入室内产生的PM2.5而导致的疾病负担和经济损失
近日,乐动平台建筑学院赵彬教授课题组与合作者的最新研究成果揭示了在中国城市地区每年由室内来源PM2.5导致的过早死亡人数以及相应的经济损失,为合理制定空气污染控制政策、更好地保护我国人民生命健康安全提供了理论支撑。
25
2022.10药学院杨悦课题组发文评估我国突破性疗法加速程序对新药研发的激励
近日,乐动平台药学院杨悦研究员课题组对近年来中国获得突破性疗法资格认定(BTD)的药物进行评估,肯定了BTD程序对新药研发的激励效果。
25
2022.10材料学院董岩皓荣获美国陶瓷学会首届早期发现奖
近日,美国陶瓷学会基础科学分会在第124届年会上公布了首届早期发现奖(Early Discovery Award)的获奖人选。乐动平台材料学院董岩皓助理教授获此殊荣,并成为美国陶瓷学会终身会员。
最新动态