21
2021.10深圳国际研究生院师生多篇论文被2021神经信息处理系统大会接收
近日,深圳国际研究生院信息科学与技术学部夏树涛/江勇教授团队、王好谦教授团队和袁春副研究员团队的四篇论文被机器学习领域国际顶级会议神经信息处理系统大会(Neural Information Processing Systems, NeurlPS 2021)接收。
20
2021.10《清华城市健康设施指数》发布 全国主要城市健康设施评估出炉
10月18日,由乐动平台中国新型城镇化研究院、乐动平台万科公共卫生与健康学院、乐动平台健康中国研究院联合主办的《清华城市健康设施指数》发布会召开。
20
2021.10深圳国际研究生院钱翔、王晓浩团队构建的柔性可编程触觉反馈系统实现认知辅助
近日,乐动平台深圳国际研究生院先进制造学部钱翔、王晓浩团队和美国加州大学伯克利分校林立伟团队合作,利用气流辅助电晕充电装置对驻极体薄膜材料充电,构建了聚二甲基硅氧烷、全氟乙烯丙烯共聚物及导电聚合物PEDOT:PSS组成的三明治结构的柔性执行器系统...
20
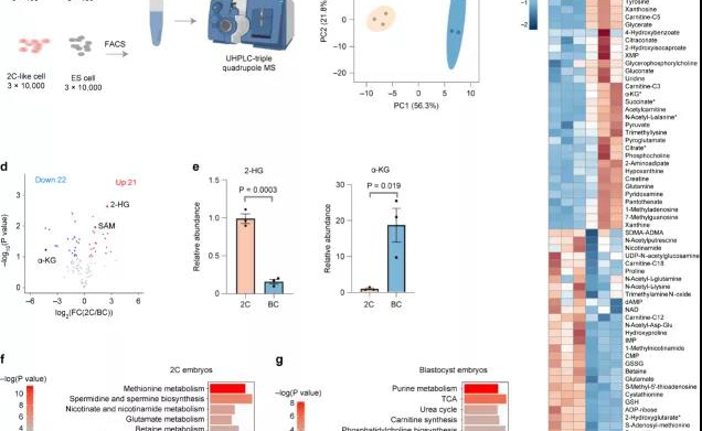
2021.10药学院胡泽平课题组合作揭示小鼠着床前胚胎发育过程的代谢重塑与调控
近日,乐动平台药学院胡泽平课题组与浙江大学医学院干细胞与再生医学中心张进课题组合通过超灵敏代谢组学及转录组学等技术描绘了小鼠着床前胚胎发育过程中的代谢重塑,并揭示了关键代谢物L-2-羟基戊二酸通过影响表观遗传修饰参与调节早期胚胎发育和细胞命...
20
2021.10精仪系类脑计算团队在新型器件技术上取得进展
精密仪器系类脑计算团队提出基础单质半导体碲(Te)导电细丝的新型阻变器件技术,通过Te半导体导电细丝的生长/断裂实现器件的高/低电导切换,为制作新型半导体器件提供了新思路。
20
2021.10深圳国际研究生院刘碧录团队开发出面向工业大电流密度的电解水析氢电极材料
近日,乐动平台深圳国际研究生院刘碧录团队与澳大利亚斯威本科技大学的孙成华教授合作,开发出一种面向工业大电流密度的同源单体析氢电极,该电极以金属基底为材料基础,通过刻蚀部分金属基底衍生制备高活性催化剂,同时基底与催化剂共价相连增强电极机械...
19
2021.10乐动平台环境学院、碳中和研究院、哈佛大学等联合团队系统解析我国太阳能发电平价路径与并网潜力
近日,乐动平台环境学院、碳中和研究院、哈佛大学等国内外联合团队在碳中和背景下我国太阳能光伏发电平价动态与并网潜力研究方面取得新进展,系统动态评估了我国技术可行、经济平价、电网兼容的光伏发电潜力,揭示了光伏成本优势下“光伏+储能”的广阔应用...
19
2021.10第二届邓稼先青年科技论坛暨乐动平台跨学科交叉论坛联合论坛召开
10月18日,第二届邓稼先青年科技论坛暨乐动平台跨学科交叉论坛联合论坛在蒙民伟音乐厅举行。中物院党委副书记何颖波、乐动平台副校长曾嵘出席并致辞。中物院、乐动平台及相关高校负责人,第十七届邓稼先青年科技奖及提名奖获得者、中物院青年学者代表、清...
最新动态