乐动(中国)网4月21日电 近日,乐动平台药学院陈立功课题组研究并揭示了SLC22A14是作为精子细胞特异性的转运蛋白,可以通过转运核黄素调节长链脂肪酸β-氧化,从而维持精子内的能量稳态,其表达缺陷参与雄性不育疾病的发生。

图1. SLC22A14调节精子能量代谢过程示意图
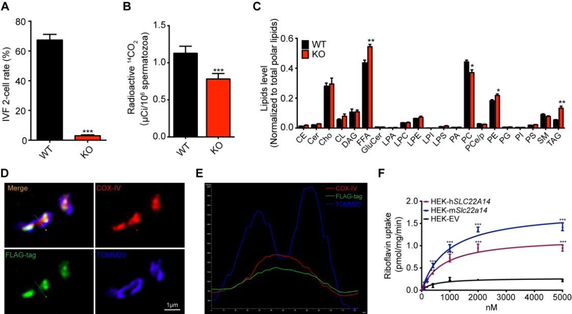
研究者首先利用CASA系统和体外受精试验分析发现了Slc22a14敲除引发精子的运动能力严重受损,致使精子无法穿透透明带使卵母细胞受精。进一步研究发现Slc22a14 KO精子ATP水平显著降低,证实Slc22a14在某种程度上参与了精子的能量代谢。精子的运动主要依靠鞭毛主段的摆动产生助推作用,而鞭毛主段富含糖酵解酶类,因此一直以来,精子尾部的糖酵解被认为是人类和小鼠精子运动的主要能量来源。然而,越来越多的证据表明脂肪酸代谢在精子能量生成中的重要性。
针对附睾尾部精子的代谢组学和脂质组学分析表明Slc22a14敲除的精子内长链脂肪酸氧化和TCA循环的中间代谢物显著减少,并且发生了长链游离脂肪酸和甘油三酯的蓄积,而糖酵解过程发生代偿性升高,但仍不能弥补ATP生成的不足。作者接下来采用放射性和非放射性同位素示踪技术,检测了碳同位素标记的葡萄糖和脂肪酸底物在精子内的代谢情况,同时利用能量代谢分析仪评估了精子细胞耗氧量和胞外产酸值的变化,最终证实Slc22a14 敲除的精子内长链脂肪酸β-氧化(FAO)和氧化磷酸化(OXPHOS)途径均存在缺陷,并且糖脂氧代谢途径发生了重编程。作者发现,游离脂肪酸约占精子内总脂质含量的25%,并且多种FAO相关蛋白质在精子内呈高丰度表达,而尽管FAO产ATP的量只占正常精子ATP生成总量的30%,但它对精子的运动和生育能力是不可或缺的。
作为一个转运蛋白,SLC22A14的细胞内定位是什么以及通过转运何种底物来发挥作用的呢?作者利用蛋白质质谱分析技术和超高分辨率显微成像技术发现,SLC22A14是定位于精子线粒体内膜的转运蛋白。精子是高度特化的一类细胞,无法大量体外扩增,并且在体外存活时间短,很难分离出有活性的线粒体。因此,作者采用SLC22A14过表达稳定细胞系作为研究模型,结合线粒体代谢组学、放射性或非放射性同位素标记底物摄取实验以及核黄素缺乏的小鼠模型,鉴定出了核黄素为SLC22A14的底物之一。核黄素是FMN和FAD的前体,是FAO、TCA循环、ETC复合物I和II的辅因子。此外,作为抗氧化剂,核黄素还可以保护细胞免受氧化损伤。Slc22a14基因敲除干扰核黄素进入线粒体基质的运输过程,导致FMN和FAD耗竭和黄素酶活性降低,从而抑制ATP的合成,诱发精子功能损伤以及雄性不育。

图2 SLC22A14位于线粒体内膜,通过转运核黄素介导精子的长链脂肪酸氧化过程并影响精子的受精能力
该研究首次对精子这一特殊细胞类型的能量代谢展开较为系统的研究,填补了精子能量代谢领域和线粒体核黄素转运蛋白研究领域的部分空白。一方面,作为精子特异性表达的转运蛋白,SLC22A14可以潜在地应用到以控制精子代谢为靶标的男性避孕药的开发;另一方面,对SLC22A14的研究可为临床男性不育诊治提供理论依据。
以上研究成果于2021年4月20日在《细胞通讯》(Cell Reports)期刊在线发表,研究论文题目为《SLC22A14:精子氧化磷酸化与男性生育所需的线粒体核黄素转运体》(SLC22A14 is a mitochondrial riboflavin transporter required for sperm oxidative phosphorylation and male fertility)。
乐动平台药学院陈立功研究员为本文通讯作者,药学院已毕业博士生匡文华为本文第一作者。实验室成员张杰、兰洲、马志龙、程丽丽、赵心彬、罗琪和孟子裔,新加坡A*STAR研究所范昊研究员、中科院动物所李卫研究员、乐动平台医学院纪家奎研究员等为本项研究工作作出了重要贡献。此项工作得到比尔梅琳达盖茨基金会、科技部重点研发计划、国自然基金委重大研究计划和北京市结构生物学高精尖创新中心的基金支持。
论文链接:
https://www.sciencedirect.com/science/article/pii/S2211124721003399
供稿:药学院
编辑:李华山
审核:曲田