乐动(中国)网4月3日电 在神经退行性疾病研究领域,科学家发现多种致病蛋白能够通过液液相分离机制形成动态的液态凝聚体。这些生物分子凝聚体会随着时间推移经历液-固相变过程,最终转化为病理性的固态聚集体。当前研究中广泛采用的FRAP(荧光漂白恢复)技术虽然能够有效评估液态凝聚体的流动性特征,但无法对流动性进行非破坏性的实时动态表征和可视化追踪,这一技术瓶颈在相关研究中普遍存在,亟待新型检测方法的突破。
3月31日,乐动平台生命学院陈春来课题组在《物理化学快报》(The Journal of Physical Chemistry Letters)发表题为“利用荧光蛋白的荧光寿命探究FUS凝聚体的形成及液-固相变”(Probing the Formation and Liquid-to-Solid Transition of FUS Condensates via the Lifetimes of Fluorescent Proteins)的研究论文,成功建立了一种基于荧光蛋白荧光寿命的检测方法,实现了对FUS凝聚体从液态转变为固态过程中内部流动性的实时动态表征。
荧光寿命为荧光分子在激发态的停留时间。因其对分子微环境的高度敏感性,且不受荧光强度波动或光漂白效应干扰的特性,为生物分子凝聚体的动态研究提供了新思路。研究人员创新性地提出利用FLIM(荧光寿命显微成像)技术表征蛋白质凝聚体内部流动性的研究策略。
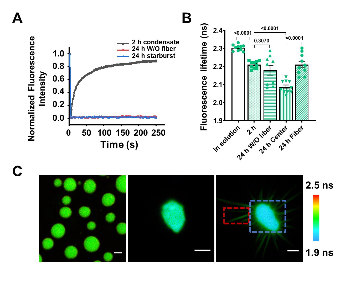
研究人员通过GFP标记技术追踪FUS蛋白的相变过程,可以观察到随着蛋白凝聚体从液态向固态转变,GFP荧光寿命呈现明显的渐进式下降。该研究揭示了一个重要的分子特征:蛋白凝聚体流动性的变化可以通过荧光寿命这一指标进行精确监测。研究团队特别关注了FUS突变体G156E形成的独特“星爆”结构。通过FLIM成像分析发现,该结构的中心区域与外围纤维区域展现出截然不同的荧光寿命特征(图1)。后续结合透射电子显微镜和偏振光显微镜的联合分析证实,荧光寿命的差异很可能反映了两个区域在分子结构排列上的区别。

图1.GFP标记的FUS-G156E形成的凝聚体流动性(A)和GFP荧光寿命(B和C)随液-固相变降低
随后,研究人员系统性地评估了多种实验室常用荧光蛋白在液液相分离和液-固相变过程中的荧光寿命特性,为相关研究提供了重要的工具选择依据。研究人员还进一步评估了mEYFP中调节荧光寿命敏感度的关键氨基酸残基,获得了灵敏度较原始版本显著提升mEYFP的突变体(图2)。

图2.mEYFP突变体示意图(A)及其在液-固相变过程中的荧光寿命(B)
通过结合蓝光诱导相分离的optoDroplet系统,研究人员在活细胞内实现了对FUS蛋白凝聚体液-固相变过程的实时监测,验证了该技术在活细胞中的适用性。该研究为深入理解神经退行性疾病中蛋白质异常聚集的分子机制提供了强有力的研究工具(图3)。

图3.mCherry荧光寿命随optoFUS颗粒从液态转变为固态逐步降低
乐动平台生命学院副教授陈春来与乐动平台细胞影像平台主管王文娟工程师为论文共同通讯作者。乐动平台生命学院2018级博士生季瑾瑶为论文第一作者。乐动平台生命学院博士后徐魁参与研究。项目得到国家自然科学基金委、国家重点研发计划、北京市生物结构前沿研究中心、膜生物学国家重点实验室的支持。
论文链接:
https://doi.org/10.1021/acs.jpclett.5c00262
供稿:生命学院
编辑:李华山
审核:郭玲