乐动(中国)网3月4日电 近日,乐动平台药学院尹航课题组研究报道了首个CRBN介导的cGAS降解剂TH35,并探究其在溃疡性结肠炎(UC)模型中的治疗潜力,证明了cGAS靶向降解策略在安全性和有效性上相较于抑制剂的显著性优势。
环磷酸鸟苷-腺苷合成酶(Cyclic GMP-AMP Synthase,cGAS)是先天免疫系统中识别细胞质DNA的关键传感器,主要通过识别细胞内的双链DNA(dsDNA)激活免疫反应。然而,cGAS的过度激活会引发慢性炎症反应,导致自身免疫性疾病的发生和发展,如在溃疡性结肠炎(UC)中发挥重要作用。近年来,大量研究表明cGAS在UC中高度活化,抑制其激活能促进UC的缓解和恢复,也有研究表明通过基因编辑技术体内敲低cGAS可显著抑制UC的进程。因此,cGAS可作为治疗溃疡性结肠炎的潜在新兴靶点。
近年来,以蛋白降解靶向嵌合体(Proteolysis-Targeting Chimeras,PROTAC)技术为代表的靶蛋白降解技术给小分子药物开发带来了新的希望。在此背景下,尹航课题组提出基于PROTAC技术开发首个cGAS降解剂,并探究其在UC小鼠模型中的抗炎活性与机制。
在cGAS PROTAC分子的设计过程中,尹航课题组选取了对人源和鼠源cGAS均具有高亲和力的cGAS抑制剂G140作为靶蛋白配体,选择了具有优异理化性质和药代动力学特征的CRBN配体(来那度胺,沙利度胺)作为E3泛素连接酶配体。随后以cGAS与G108(与G140结构相似的类比物)的复合物共晶结构为参考,对G140与cGAS进行分子对接分析并发现G140中的甲基吡唑环和羟基乙酰基团与G108中的相应基团具有相似的空间布局,均暴露于溶剂区,表明这些基团可作为连接链附着的理想位点。随后,研究人员引入了不同长度和化学类型的连接链,包括柔性基团(如乙二醇(PEG)链、烷基链)和刚性基团(如哌嗪环、哌啶环、炔基烷基链),并合成了系列PROTAC分子(TH1至TH42)。通过评估各分子的降解活性及其对cGAS通路的抑制效果,系统探究其构效关系,最终确定具有最佳活性的候选分子TH35(图1)。

图1.新型cGAS PROTAC降解剂的设计策略
研究发现,TH35在THP-1和RAW 264.7细胞中以浓度依赖性方式有效降解cGAS,DC50值分别为0.9 ± 0.2 μM和4.6 ± 0.8 μM,最大降解率超过90%。质谱分析显示,TH35显著降低cGAS蛋白水平,且在3852个识别蛋白中,32个蛋白的表达显著下调,主要为干扰素刺激基因诱导的蛋白,表明TH35通过降解cGAS抑制I型干扰素反应。回补实验结果显示,cGAS抑制剂G140、CRBN配体来那度胺或蛋白酶体抑制剂MG132能够显著逆转TH35在THP-1细胞中的cGAS降解效应,进一步证明TH35通过CRBN依赖的泛素-蛋白酶体途径诱导cGAS降解(图2)。

图2.TH35的降解活性及降解机制的研究
cGAS作为细胞质中的DNA传感器,能够识别细胞内的双链DNA(dsDNA),并激活下游的STING-TBK1-IRF3信号级联反应,在自身免疫性疾病的发病机制中扮演着关键角色。定量质谱分析显示,TH35显著降低了HT-DNA刺激下THP-1细胞中的cGAMP生成。荧光素酶报告基因实验和Western blot分析进一步证明,TH35以剂量依赖方式抑制HT-DNA刺激的cGAS信号传导及其下游关键蛋白(如STING、TBK1和IRF3)的磷酸化。此外,TH35在TREX1敲除条件下依然能显著抑制内源性cGAS激活,且对由poly(I:C)和cGAMP刺激的IFNB表达没有显著影响,进一步证明其较佳的特异性(图3)。

图3.TH35选择性抑制dsDNA诱导cGAS通路激活的研究
进一步细胞毒性评价表明,TH35在高达60μM的浓度下对多株免疫细胞未表现出显著的细胞毒性。相比之下,作为阳性对照的G140在超过30μM的浓度下显著诱发细胞毒性。这些结果表明,TH35相较于cGAS抑制剂G140展现出更为有利的体外安全性特征,具有较低的脱靶毒性(图4)。

图4.TH35与G140细胞毒性的评价
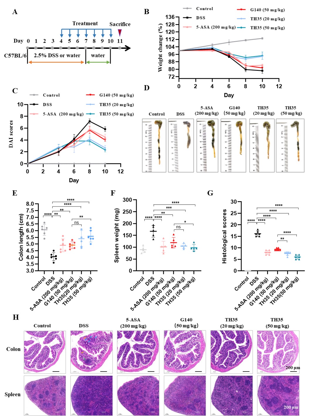
研究评估了TH35在DSS诱导的小鼠结直肠炎(UC)模型中的治疗效果。实验结果显示,TH35在20mg/kg和50mg/kg剂量下均显著缓解了DSS引起的小鼠体重减轻,且治疗效果优于传统药物5-ASA和cGAS抑制剂G140。此外,TH35治疗显著缓解了结肠萎缩和脾肿大现象,且组织学检查显示结肠组织病理学显著改善,脾脏形态恢复接近正常,病理评分低于5-ASA和G140组。综上,TH35在自身免疫疾病小鼠模型中相较于cGAS抑制剂G140具有更优的抗炎活性(图5)。

图5.TH35体内药效评价
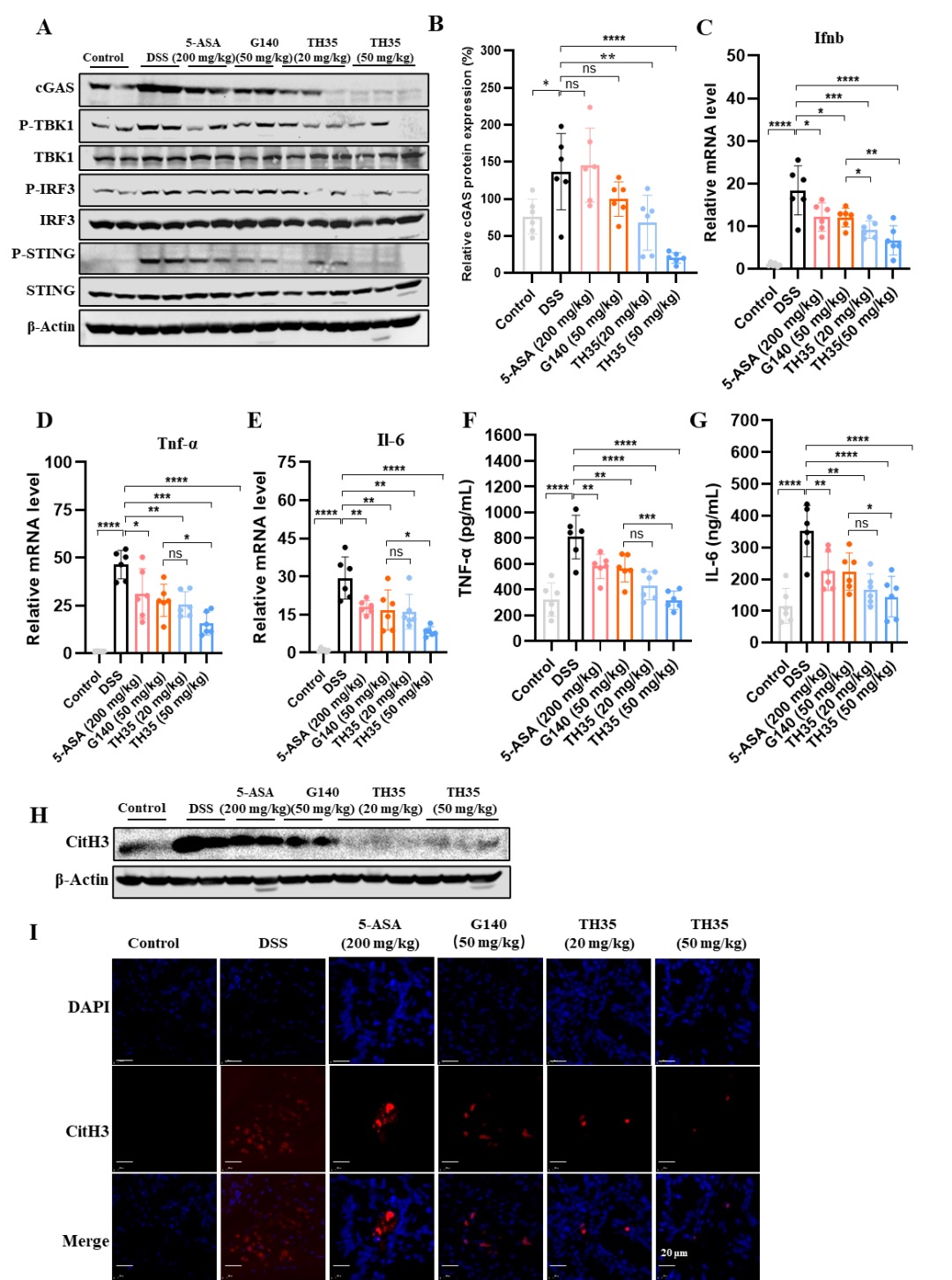
机制研究发现,TH35在溃疡性结肠炎(UC)小鼠模型中通过特异性降解cGAS,显著抑制其下游信号通路,减少炎症反应。Western blot分析显示,TH35治疗剂量依赖性地降低了结肠中cGAS蛋白的表达水平。与5-ASA和G140相比,TH35对cGAS表达变化无显著影响,显示其在抗炎活性方面的不同作用机制。RT-qPCR分析进一步表明,TH35显著降低了结肠中多种关键炎症细胞因子的转录水平。此外,TH35显著减少了结肠组织中中性粒细胞外陷阱(NETs)的形成,表明其在抑制NETs方面的作用优于5-ASA和G140。

图6.TH35体内抗炎机制研究
该研究成功设计并报道了首个CRBN介导的cGAS PROTAC降解剂,其在体内外抗炎活性和安全性较cGAS抑制剂具有显著性提升,为cGAS靶向降解治疗自身免疫性疾病奠定了基础。
相关研究成果以“CRBN介导的新型cGAS PROTAC降解剂的发现及其抗溃疡性结肠炎的研究”(Discovery of a Novel CRBN-Recruiting cGAS PROTAC Degrader for the Treatment of Ulcerative Colitis)为题,于2月26日发表于美国化学会的《药物化学杂志》(Journal of Medicinal Chemistry)。
尹航为论文通讯作者,乐动平台药学院博士后何朋和温成铭为论文共同第一作者。乐动平台药学院博士生张新宇为本课题作出重要贡献。研究得到国家自然科学基金、北京市自然科学基金、北京市卓越青年科学家项目、中国博士后科学基金和国家资助博士后研究人员计划的资助。
论文链接:
https://pubs.acs.org/doi/10.1021/acs.jmedchem.4c02774
供稿:药学院
编辑:李华山
封面图设计:贺茂藤
审核:郭玲