乐动(中国)网10月10日电 9月27日,乐动平台航院、柔性电子技术实验室张一慧教授课题组与中国人民解放军总医院全琦博士课题组合作,提出了一类可以精准复刻生物软组织非线性力学响应的柔性网状支架,解决了支架与再生软组织间力学不匹配的问题,并促进了生物软组织大段缺损的再生。
由于外伤或者病变引起的软组织损伤会导致人体运动功能障碍,严重影响患者健康和生活质量。软组织的大段缺损在没有手术干预的情况下难以完全修复,且移植治疗的供体有限,并会出现排异反应以及尺寸不匹配等问题。生物组织支架虽为软组织修复提供了替代治疗方案,但由于支架与再生软组织之间的力学不匹配导致的再生效果不佳甚至修复失效一直以来是阻碍其临床应用的重要问题。
基于以上重要问题,课题组将前期研制的仿生软质网状材料作为支架基本结构,采用软质网状材料的逆向设计方法(图1A-1C),结合光刻与静电纺丝制备技术(图1D),开发出了能够精准复刻不同生物软组织非线性力学响应的柔性网状支架(图1E为用于坐骨神经修复的支架样品)。通过有限元计算与拉伸实验,证明了设计与制备的用于软组织再生的柔性网状支架能够精准复刻真实坐骨神经(图1F)与肌腱(图1G)的大变形“J型”应力应变响应。

图1.A-C柔性网状支架的逆向设计思路;D柔性网状支架的制备流程;E用于坐骨神经修复的柔性网状支架(左为未覆膜样品,右为覆膜后样品),比例尺:800微米;F-G用于坐骨神经与肌腱修复柔性网状支架的有限元计算与实验结果,以及与真实生物软组织力学响应的对比
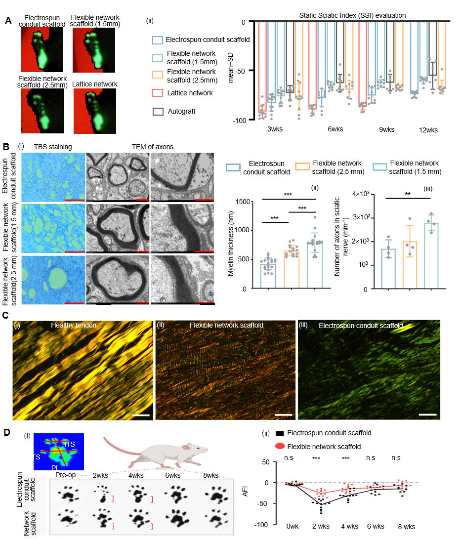
通过对大鼠坐骨神经与肌腱损伤模型的修复结果显示,由曲梁微结构构成的柔性网状支架有效避免了坐骨神经再生过程中由于力学不匹配导致的支架褶皱、坍塌、脱线等造成修复失效的问题。由于柔性网状支架有利于坐骨神经缺损一侧大腿的弯曲与运动,修复过程中的坐骨神经修复指数(图2A)自体移植组接近,且明显好于临床上使用的纺丝神经导管。在神经轴突的再生方面,相比于纺丝神经导管,在柔性网状支架中再生的神经轴突质量更高,数量更多(图2B)。大鼠肌腱损伤模型显示,纺丝导管支架与肌腱间的应力遮蔽阻碍了胶原蛋白纤维的改键以及取向性再生,而柔性网状支架能够很好地将外界力学刺激传递至细胞,促进胶原蛋白纤维的改键与取向性再生(图2C)。在运动能力恢复能力方面,大鼠在植入网状支架后能够在短时间内(术后2周)恢复运动功能,且运动功能在中后期逐渐恢复并接近于健康状态(图2D)。

图2.柔性网状支架组与对照组关于大鼠损坐骨神经与肌腱损伤修复效果比较。A,大鼠坐骨神经缺损术后运动能力的恢复评价(3、6、9、12周);B,术后大鼠坐骨神经轴突再生质量评价(12周),比例尺:2微米;C,(i)健康肌腱,(ii)柔性网状支架中再生肌腱与(iii)传统纺丝管状支架中再生肌腱的天狼星红染色结果,比例尺:100微米;D,大鼠肌腱缺损术后运动能力的恢复评价(2、4、6、8周)
该工作以研究论文的形式于9月27日在《科学进展》(Science Advances)上以《用于软组织修复的逆向工程仿生柔性网状支架》(Inversely engineered biomimetic flexible network scaffolds for soft tissue regeneration)为题发表,并被《科学进展》(Science Advances)评选为2023年第39期的特色论文(Featured article),同时受到《科学》(Science)网站的报道。
乐动平台张一慧教授和中国人民解放军总医院全琦博士为该文章的共同通讯作者。乐动平台航院博士后曹舜泽和中国人民解放军总医院魏钰博士为该文章共同第一作者。乐动平台航院邵玥副教授,航院博士后柏韧恒、赵建中、兰宇、张斌,2020级博士生徐世威、2019级博士生金天棨、2022级博士生赖禹辰、2017级博士生常嘉辉等参与了此项研究。该研究成果得到了国家自然科学基金委、新基石科学基金会所设立的科学探索奖、乐动平台国强研究院基金等项目的资助。
论文链接:
https://www.science.org/doi/10.1126/sciadv.adi8606
供稿:航院
编辑:李华山
审核:郭玲